シンプルな電子負荷を作る

HOME > 気まぐれコンテンツ > シンプルな電子負荷を作る

危険度がかなり高いです。ちょっと間違うととんでもないことになりますので、試される場合は慎重に慎重を重ねるよう、強くお願い致します。

電源のテストをする時はセメント抵抗を組み合わせて負荷として使っていました。5V用のラインアップがあります。新たに12V用が必要になり、考えてみたら結構な数のセメント抵抗を必要とするので、前から気になっていた電子負荷を作ってみました。

ネットで調査してみますとさまざまな電子負荷があります。高度な電子負荷と違い、単に抵抗の替りになればいいので、最も簡単だっただらだらさんを参考に、素子にMOS-FETを用い、ゲートにかける電源用に電池を用いた電子負荷を作成しました。さんざん考えたのですが、電源なしのほうが簡単そうに見えて、大電流を扱う場合、様々な電圧のテストや操作ミスなど考えると、電源ありのほうが簡単で安全なように思いました。用途はパソコンを想定していますので、(電源ありの場合はほとんど関係ないですが)3.3V、5V、12Vを主な対象とし、アンペアは10A程度とします。

作成

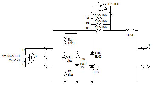
シンプルな電子負荷 回路図です。右側を電源に繋ぎます。
MOS-FETはNチャンネルの2SK2173を使いました。Maxで50Aなので素子は1つとしました。後は、電池の9Vを分圧してゲートに入れるだけ、の簡単な回路です。VRで電流を調整します。

並列のR3,R4,R5の合成抵抗は0.1オームで、両端電圧を電流値の1/10として計測します。合成抵抗を1オームにしておくとアンペアを直読できますが、10Aでは100Wにもなり、電圧降下が10Vもありますから、低電圧大電流には不向きです。
専用の電圧計があるとカッコいいですが、テスターのほうが安いですし、元々持っているので、今回は購入しません。

2SK2173のId-Vgs VRと前後のR1,R2でゲートにかける電圧を適正な範囲に設定します。値は用いるMOS-FETや望む電流範囲により変わるでしょう。VRを絞った状態が回路図の下の方になるよう接続に気を付けます(ここ重要!)。

左は2SK2173のデータシートにあるFETのごく基本的な特性、Id-Vgs、です。FETの場合、電流値(Id)はゲート(G)とソース(S)の電圧差(Vgs)で決まります。このような電子負荷でNチャンネルの場合、ソース(S)側は0Vですから、Vgsは分圧した電圧そのものです。温度によってずれますが、Vgsが3V弱でIdが15Aほどでしょうか。やっかいなのはとても急峻なことで、Vgsがちょっとでも大きくなると大電流が流れてしまいます。

実際に測定した表です。

Id (A) 0.1 3 6 9 12 15
Vgs (V) 1.72 2.12 2.27 2.39 2.47 2.58

作成した電子負荷の画像 作成した電子負荷の後ろの画像 実際の画像です。
本体 + ヒートシンク、という構成です。本体は中身がほとんどなくて軽いのに冷却は必至ですから、一体化すると重量バランスに難しいものがあります。 画像のヒートシンクはCPU用で、大電流の場合は別電源でFANを回します。

接続端子類は10A用を用いています。これ以上大きいととたんに高価になるので・・ (^^;;

VRを絞っても70mAほど流れています。R2を小さくすれば少なくできるでしょうが、電流調整が次第にシビアになるので、そのままにしてあります。VRフルで18A余り流れてしまいました。特性の角度が急峻なので調整が難しいです (^^;;

作成した電子負荷と大きなヒートシンク 勤務先の廃棄物から回収しておいた大きなヒートシンクですと、10A時でもFANは不要です(笑)。

危険性について

簡単に作れますが、大電流を扱う場合、適正なものを作らなかったり、配線を間違ったり、扱いを間違ったりすると大変危険です。ヒューズは必須です。今回はゲートにかける電源に乾電池を用いましたが、はじめは電源なしを考えていました。面倒に思えたからです。以下、その顛末を (^^ヾ

電源なしの場合、まず、下のような回路が基本になると思います。
電子負荷モデルNch 入力電圧を分圧してゲートに入れるだけの簡単さです。筆者も最初はこうしていました。
ただ、このままVRをフルに回せば入力電圧がそのままゲートにかかって大電流になりますし、フルでない場合でもちょっとVRを上げるだけで電流がとたんに多くなって電流調整がとても難しいです。また、入力電圧が変われば、VRの位置が同じでもゲートにかかる電圧は変わってしまいますので、ことによると予期しない大電流が流れてしまいます。これを補うのに、抵抗を入れる方法があります。

電子負荷モデルNch そのモデルです。
抵抗値を適正に選べばゲートにかかる電圧を適正に制御できますし、VRで調整する電圧範囲が狭くなりますから、電流調整もしやすくなります。
ただ、入力電圧が変われば適正な抵抗値が変わります。PC用とすると、3.3V、5V、12Vの各V用に3つの抵抗が必要になります。実のところ、切り替えスイッチを用いてこれを作ろうと思っていました。しかしながら、万が一レンジの切り替えを間違った場合を考えて断念しました。

電流検出用の抵抗の問題もあります。大電流用に1オームの抵抗は論外として、0.1オームの場合でも10A時には抵抗で1Vの電圧降下があります。5Vや12Vでは問題にならないと思いますが、3.3Vの場合、Vgsは最大でも2.3Vにしかならず、電流は10Aにとどきません。この場合でも、電流測定から漏れるのを承知して(実際、ごく微小ですが)、これらの抵抗を電流感知用抵抗の前に出す方法はあります。

と、まあ、安全性やらなにやら考え出すと、入力とは別に電源を持ったほうが簡単、という結論に達したわけです。
電源なしの場合でも同様の手法で、入力電圧を定電圧化してから用いる方法もあるかしれませんが、3.3V用にはちょっときついかな。

電子負荷モデルPch なお、PチャンネルのMOS-FETでも可能です。実際、最初は電源なしでPチャンネルを使っていました。Nチャンネルとはドレインとソースを逆転して使用することになると思います。Nチャンネルと逆に、ソースが入力側ですので、電流ゼロ位置はVRの上の端になります(ここ重要!)。ただ、電池使用の場合、電池がへたってきたら大電流になってしまいますので、へたってきても電流が流れなくなるだけ、のNチャンネルのほうが安全ではないかと思います。


juubee's おぼえがき © by juubee アドレス画像 作成 2012/7/17