シンプルな安定化電源を作る2 5V用
HOME > 気まぐれコンテンツ > シンプルな安定化電源を作る2 > 5V用
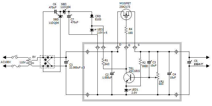
テスト1 (いままで使用していた基盤を使用。ただし、MOS-FETの変更 & トランス接続を100Vin/10Voutから110Vin/8Voutに変更)
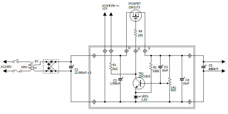
BSch3Vを用いて作った回路図です。
太枠内が基盤です。前回とだいたい同じ?ですが、あまり突飛なことは避けているのと、安定しない低電圧用のツェナーよりなんとなく好きなLEDを使っています (^^;;
MOS-FETは前回3個を並列で使っていましたが、2SK2173は結構流せるようですし、接続が簡単なので、今回は1個です。1個ですが、寄生発振防止用の抵抗をゲートに入れています。
負荷を変えて測定
負荷試験機を買っても作ってもいないので、単に出力側に抵抗を付け替えて、各々の変化をみます。
Vin → メイン基盤への入力電圧
Vo → メイン基板からの出力電圧(51オーム負荷で5Vにアジャストした後、各負荷での変化をみます)
Ao → メイン基板からの出力電流
VoMax → 可能な最大電圧(メインテスト終了後、各負荷でVRをいっぱいに回した値です)
| オーム | 51 | 5 | 1.7 | 1 | 0.8 |
| Vin | 10.1 | 8.94 | 8.11 | 7.39 | 6.83 |
| Vo | 5.00 | 4.96 | 4.89 | 4.75 | 4.47 |
| Ao | 0.097 | 1.00 | 2.83 | 4.51 | 6.00 |
| VoMax | 8.29 | 6.90 | 5.68 | 4.95 | 4.50 |
ちょっと、ひどいかな (^^;;
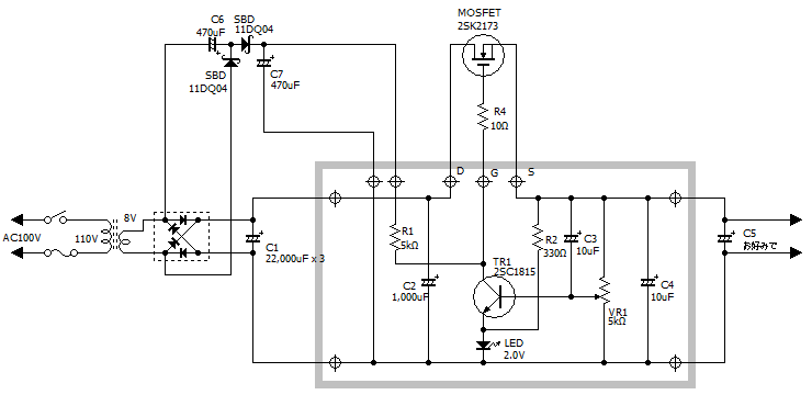
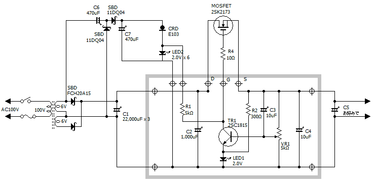
テスト2 (ゲート用に3倍に整流)
左上が今回追加された回路で、3倍に整流しています。
負荷を変えて測定
Vin → メイン基盤への入力電圧
Vo → メイン基板からの出力電圧
Ao → メイン基板からの出力電流
VoMax → 可能な最大電圧(メインテスト終了後、各負荷でVRをいっぱいに回した値です)
Vxin → 3倍に整流後電圧
| オーム | 51 | 5 | 1.7 | 1 | 0.8 |
| Vin | 10.1 | 9.07 | 8.07 | 7.29 | 6.63 |
| Vo | 5.00 | 4.98 | 4.93 | 4.90 | 4.86 |
| Ao | 0.097 | 1.00 | 2.82 | 4.52 | 6.00 |
| VoMax | 9.92 | 8.63 | 7.34 | 6.55 | 5.85 |
| Vxin | 20.9 | 19.7 | 18.0 | 16.7 | 15.5 |
電圧の落ち込みがそこそこ改善されています。
テスト3 (3倍に整流後、定電圧化)
3倍に整流後、簡単に定電圧化しています。
負荷を変えて測定
Vin → メイン基盤への入力電圧
Vo → メイン基板からの出力電圧
Ao → メイン基板からの出力電流
Vxin → 3倍に整流&定電圧化後電圧
R1 mA → R1に流れる電流(mA)
LED2 mA → LED2に流れる電流(mA)
| オーム | 51 | 5 | 1.7 | 1 | 0.8 |
| Vin | 10.2 | 9.19 | 8.19 | 7.51 | 6.93 |
| Vo | 5.01 | 5.00 | 4.98 | 4.96 | 4.93 |
| Ao | 0.097 | 1.00 | 2.83 | 4.51 | 6.00 |
| Vxin | 13.2 | 13.2 | 13.1 | 13.1 | 12.9 |
| R1 mA | 1.28 | 1.23 | 1.19 | 1.14 | 1.09 |
| LED2 mA | 8.8 | 8.8 | 8.5 | 7.7 | 6.7 |
6A時でも出力側にリップルは見えません。
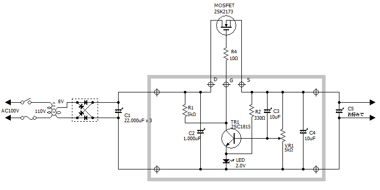
テスト4 (テスト3のトランス接続を110Vin/8Voutから100Vin/6Voutに変更)
トランスの入力側100V、出力側6Vに、つなぎました。
| オーム | 51 | 5 | 1.7 | 1 | 0.8 |
| Vin | 8.23 | 7.29 | 6.44 | 5.85 | 5.38 |
| Vo | 5.00 | 4.99 | 4.97 | 4.95 | 4.93 |
| Ao | 0.097 | 1.00 | 2.82 | 4.51 | 5.98 |
| Vxin | 13.1 | 12.9 | 12.7 | 12.4 | 12.1 |
| R1 mA | 1.26 | 1.19 | 1.10 | 1.01 | 0.41 |
| LED2 mA | 6.69 | 5.59 | 3.19 | 0.99 | 0.15 |
電圧だけを見ればそれなりですが、だいぶ危うくなってきたようです。
4.5A時の入力電圧(左)と出力電圧(右)です。
リップルは出力されていません。
6A時の入力電圧(左)と出力電圧(右)です。
出力側にリップルが出るようになりました。
テスト5 (テスト4のVxinにACアダプター接続)
倍電圧整流がなんだか頼りなさそうなので、試しにしっかりしてそうな?ACアダプターを使ってみます。
負荷を変えて測定
| オーム | 51 | 5 | 1.7 | 1 | 0.8 |
| Vin | 8.17 | 7.24 | 6.43 | 5.84 | 5.32 |
| Vo | 5.00 | 4.99 | 4.98 | 4.96 | 4.94 |
| Ao | 0.097 | 0.993 | 2.72 | 4.33 | 5.92 |
| Vxin | 16.8 | 16.8 | 16.8 | 16.8 | 16.8 |
| R1 mA | 2.00 | 1.96 | 1.91 | 1.88 | 1.22 |
なんだかしっかりしてきたような気もしますが・・
6A時の出力側リップルは相変わらずです。
やっぱ、0.3Vのドロップではきついようです(トランスやケミコンも含めた総合的な問題なんでしょうけど)。
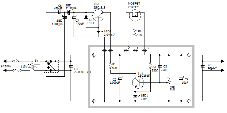
テスト6
トランス接続は、110Vin / 8V out に戻します。
ゲート用に3倍の電圧に整流した後定電圧化しますが、mA単位なので、TRは廃止して、もっと簡単にLEDだけで行います。LEDは7個直列から6個直列に変更します。

ただ、このままではVRの僅かな回転で電圧が大きく上下してしまって調整に熟練を要するので、抵抗を適度に調整したいところです (^^;;
負荷を変えて測定
| オーム | 51 | 5 | 1.7 | 1 | 0.8 |
| Vin | 10.3 | 9.48 | 8.81 | 8.45 | 8.11 |
| Vo | 5.00 | 4.99 | 4.97 | 4.95 | 4.94 |
| Ao | 0.097 | 0.98 | 2.74 | 4.52 | 5.95 |
| Vxin | 11.8 | 11.8 | 11.8 | 11.8 | 11.8 |
| R1 mA | 1.01 | 0.96 | 0.93 | 0.91 | 0.90 |
| LED mA | 7.61 | 7.74 | 7.83 | 7.89 | 7.92 |
| Vg | 6.73 | 6.95 | 7.08 | 7.16 | 7.21 |
とりあえずのまとめ
・低ドロップ
723電源よりやや低ドロップにできましたが、筆者が常用する4A時で3.5V程に留まりました。1V程の低ドロップも可能でしたが、6A時の余裕やトランスのタップを考えると、仕方ありません。それでも、検討前のドロップは7Vでしたから、半分になったわけです (^^ヾ
・安定性
前より良くなっていますが、もう少しなんとかしたかったです。実は、基準電圧となるLEDをツェナーに替えてもみたんですが、良くなるのはごくごくごく僅か(もしくは誤差範囲)だったので(6A時 4.942Vが4.946V)、光って楽しいLEDの方を選びました (^^ヾ
テスト7 センタータップ
とうぶんは決まったと思ったのですが、トランスをみると12Vトランスです。以前は10V出力端子を使っていたので考えもしなかったのですが、惜しいところで6V出力端子接続を諦めた筆者には、ビビッとくるものがありました。12V電源のようなセンタータップで、しかも整流用ダイオードが減らせる(電圧低下が減らせる)とあればなんとかなるかもしれません。ということで、めでたくGO!! となりました。
10Aトランスでは普通6Aぐらいまでしか流せないはずですが、センタータップにしたことで2倍の12Aぐらい流せるようになったはずです。やっているうちに調子にのって15Aまで(おそるおそる ^^;;)やっちゃいました。
比較対象のテスト4と比べ、電流が増えても入力側の電圧落ち込みが少なく、調子良さそうです。
でも、さすがに出力側電圧は少しづつ落ちて行きますね。
4.5A出力時入力(左)と出力(右)
6A出力時
7.5A出力時
9A出力時
10.5A出力時電圧が落ち込んで来たので、10.5A時に再度5Vに調整しています。電圧が降下して、本来出るはずのリップルが出ない、なんてことも困るので。
12A出力時
13.5A出力時
15A出力時なんと、15A時でも、出力側にリップルはありません。
テスト8 センタータップで更に電圧下げ
さらに調子にのって、電圧を下げます。
テスト7のトランス接続が入力側100Vだったのを、110Vに接続しました。
13.5A以上は異常のようです。
9A出力時
10.5A出力時電圧が落ち込んで来たので、10.5A時に再度5Vに調整しています。電圧が降下して、本来出るはずのリップルが出ない、なんてことも困るので。
12A出力時
上の測定ではわかりませんでしたが、リップルはこのあたりから始まるんですね。さぐってみると、11.5Aからでした。
13.5A出力時
15A出力時
平滑用コンデンサー 番外編
平滑用には22,000uF x 3 = 66,000uF のケミコンを使っています。リップルをもっと少なくできるとよいかも、と思って、車用に作っておいた電気二重層コンデンサーを試してみました。車の電源ラインに入れた聴感では、低域が伸びるのか音楽のスケールがでかくなって聴きやすい、ケミコンのような反応のにぶさはなくスカッとしていて好み、でもなんとなくノイズっぽい、というものでした。
Rubycon DMB 10F 2.5V耐圧を直列に8個並べたものです。えらくコンパクトですが、総合すると、1.25F 20V耐圧、です。平均化するためだったか忘れてしまいましたが、抵抗を並列でつけています。このままでは容量が巨大なため、抵抗で電流を抑えた予備通電を実施して、あらかじめ電気を貯めておきます。
期待は大きかったのですが、最初からつまづいてしまいました。左は0.1A出力時の入力側ですが、早くもこんな大きなリップルがあります。形もいびつです。これではダメですね (^^;; 平滑の反応がにぶいように見えるのですが・・(ホントかい?)。
他のMOS-FETを試してみました(2012/11/20)
テスト8の回路のまま、近くのパーツ屋さんで買ってきたFETや手持ちのを試しました。いずれも大電力MOS-FETです。この回路限定の動作ですし、音の評価には筆者の独断と偏見が含まれます (^^;; 音の評価は以下の環境の電源に使用して行っています(そのうち変わるかもしれませんが・・)。
CPU Pentium75、マザボ ASUS P/I-P55T2P4、サウンドカード 玄人志向CMI8738-6CHLP、OS voyageMPD0.7、再生ソフト aplay
| メーカー | 型番 | 若松通商価格 | Max A | Max W | (5A Vgs=10V時の)Vds | オーディオ度 | 使用感 |
| Toshiba | 2SK405 | 1050 | 8 | 100 | 2.5 | - | 往年のSANSUIアンプに使われていたらしいですが、負荷による電圧降下が酷くて使えませんでした |
| Toshiba | 2SK1381 | 525 | 50 | 150 | 0.1 | × | 2233より好ましいが、まだいまいち |
| Toshiba | 2SK2173 | 315 | 50 | 125 | 0.06 | △ | 今の標準。選んだのは偶然だが、それなりに好ましい。中低域の量感はあるが、あまり低域まで伸びていないので、スケール感は並。 |
| Renesas | 2SK2221 | 787 | 8 | 100 | 4.2 | - | 電圧が7.4Vより下がらず、使えませんでした |
| Toshiba | 2SK2233 | 315 | 45 | 100 | 0.1 | × | 2313より好ましいが、いまいち |
| Toshiba | 2SK2267 | 380 | 60 | 150 | 0.06 | ○ | ピラミッドバランスでスケール感あり。高域がやや不足。そのせいかMOS-FET独特?の高域のキーン感がないのと解像度が不足するように感じられるかも知れない。 |
| Toshiba | 2SK2313 | 380 | 60 | 150 | 0.06 | ×× | ラジオみたいで、使いたくない。 |
| Renesas | 2SK2955 | 945 | 45 | 100 | 0.05 | ○ | フラットでワイドレンジ。MOS-FET独特?の高域のキーン感があまりない。腰が柔かいところが物足りないかも。 |
使えなかった2つのFET以外は交換したそのままの状態で使用可能でした。電圧もほとんど変わりませんでした。シンプル電子負荷を用いて0.4Aから9Aまで出力を変化させても、電圧降下はいづれも2SK2173と同じく、0.015Vほどでした。
使えなかったFETも設定を見直せば使用可能だと思いますが、高ドロップで低出力なので、スルーします。
もっと試してみたいけど、闇雲にやってもなぁ (^^ヾ
作成 2012/6/19 更新 2012/7/7