シンプルな安定化電源を作る2 12V用

HOME > 気まぐれコンテンツ > シンプルな安定化電源を作る2 > 12V用

テスト1 

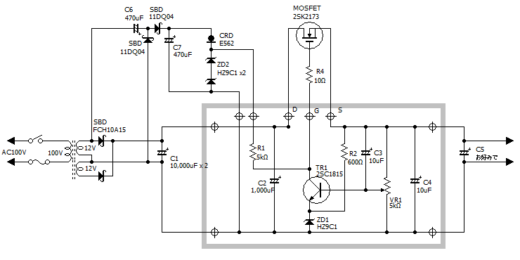
12V用回路図1 だいたい5V用と同じです。違うところは、

センタータップ?利用の両波整流(24Vトランスで12Vをセンターに見立てているだけです ^^;;)
基準電圧などをLEDからツェナーダイオードに

それに伴って他も少し変わっています。

負荷を変えて測定

自作した負荷試験機を用いて、出力を 0.1A、1.5A、3A、4.5A、6A、に変化させ、各々の変化をみます。
電圧は、0.1A時に12.00Vにアジャストした後、その後は調整しないでおきます。

負荷を変えて測定

Vin → メイン基盤への入力電圧
Vo → メイン基板からの出力電圧
Ao → メイン基板からの出力電流
Vxin → ゲート電圧用の基盤入力
Vg → ゲートの電圧
R1 mA → 抵抗R1の電流
CRD mA → 定電流ダイオードCRDの電流
ZD2 mA → ツェナーダイオードZD2の電流

負荷を変えて測定の6A時の入力側オシロ 負荷を変えて測定の6A時の出力側オシロ

6A時の入力電圧(左)と出力電圧(右)です。
出力側にリップルは出ていません。

入力側のリップルが均一でないのは、間に合わせのセンタータップだからでしょうか? (^^;;
リップルの大きさも5Vのより大きいです。ケミコンの量も違いますけど。

テスト2 

もう少し低ドロップを狙って、トランスの接続を変えます。
入力側100Vを、110Vにしました。

負荷を変えて測定

負荷を変えて測定

6A時の電圧落ち込みがテスト1より大きいです。

負荷を変えて測定の4.5A時の入力側オシロ 負荷を変えて測定の4.5A時の出力側オシロ

4.5A時の入力電圧(左)と出力電圧(右)です。
出力側にリップルは出ていません。

負荷を変えて測定の6A時の入力側オシロ 負荷を変えて測定の6A時の出力側オシロ

6A時です。
出力側にリップルが出ています。

調べたところ、5.4A(11.96V)あたりからリップルが発生するようです。この出力側のカットされた平坦なラインがたぶん11.96Vなのでしょう(ちゃんとしたオシロならはっきりわかるんでしょうけど)。

ケミコンを増やしました

用途的にこんな大電流は想定していなかったので少なかったのですが、10,000uF*2 を 10,000uF*4 にしてみました。

ケミコンを増やした6A時の入力側オシロ ケミコンを増やした6A時の出力側オシロ

6A時です。
入力側のリップルが小さくなり、出力側に出なくなりました。

すみません。ダミー画像です。 ケミコンを増やした6.3A時の出力側オシロ

6.3Aまで上げると、また現れれ始めました。


juubee's おぼえがき © by juubee アドレス画像 作成 2012/7/3