ディスクリートの安定化電源キットを作る
ちょっと遅くなりましたが、自分のHPにも作っておかないとまずいだろう、ということで書きます。まだ始めたばかりなので、今後いろんな展開があると思いますが、ぼちぼち継ぎ足していくつもりです(と云いつつ、これから8年間?は子供の教育費がバカにならないのですが・・ ^^;;)。
今回はディスクリートのリニア電源のキットです。
秋月電子通商の「実験室用精密安定化電源・キット」と「新実験室用精密安定化電源・キット」です。
Fairchild社のμA723
および同様のチップ LM723,UA723,NJM723などのレギュレーターICを用いてパワー素子を制御します。かなり古典的な回路らしいです。
筆者は電子回路に疎いのでキットに頼るしかありませんが、他にいくらもあるようで、筆者が購入した、町田 秀和 著「いまからはじめる電子工作」や丹羽 一夫 著「定電圧電源ものしり百科」にも、例が載っています。前者はサポートHPもあり、安定化電源の様子を見ることができます。
このキット、以前webcomsのBBSで教えていただいた時購入したので、旧が1つ、新が3つ、手元にあります。現在HPでは扱いがありませんが *1、○○○さんがお店で問い合わせたら、まだあったそうです(2007年1月)。なお、「鉛蓄電池充電器パーツキット」も基板は同じものですから、説明書を見て部品を見繕うと、電源キットになります。
また、CQ出版「改訂版 秋月電子通商の電子キットを作る」でも取り上げられて、発熱を極力少なくするなどの解説があります。
新と旧は、ほとんど同じです。違いはパワー素子で、旧はパワートランジスタの2N3055*2ヶ、新はパワーMOS-FET 2SK2847*3ヶで、これに伴った個所も少し変更されています。他は同じなので、旧<-->新の変更は容易です。基盤も同じです(作製時期により、若干のデザイン違いがあります 笑)。
昔は同様のキットが他でもけっこうあったようですが、いづれもパワートランジスタのキットであり、パワ−素子の主流がMOS-FETに変わっていく中で次第に発売中止となっていったようです。今回、パワー素子の違いがどのような音の違いとなって現れるかも興味の一つです(パワーアンプの石選びと似てきたような気がする今日この頃 ^^ゞ)。
筆者はドライブだけでなくPCにも使うので、このキットをフルに作りますが、ドライブ用ならパワー素子は1つで十分でしょう。
注意点として、「ソーラー発電の実験と製作」にあるように、秋月の回路や設計は間違っている箇所があるのかもしれません。
「実験室用」なので、0〜30Vの定電圧にも、また定電流にもできますが、ここでは単純に5Vまたは12Vだけとします。
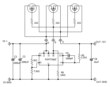
5V電源 とりあえず作製
今回は5Vだけとし、まずはMOS-FET仕様(新のほう)をざっと作ってみます。
まずはキットどおりに作製。電流制限回路は不要だけど、そのまま作製。sense機能は基板上で短絡して使用せず。
10Aトランスなので電源の出力としては最大6A強と思われる。平滑電解コン容量に今回はとりあえず計55,000uF。
3つの外部FETを接続するのに、配線が非常に混雑するので、基盤からは1本づつで引き出し、端子台で分けた。
短くしたいのはやまやまだが、余裕がないと引き回しが難しい。
ヒートシンク替わりに、200mm*300mm*5mm厚のアルミ板を使用。いづれヒートシンクをつける必要がありそう。等長配線しているつもりだが、3つのFETで暖かさに斑がある。
■音質
澄んだ音。分離が良く、音が非常にくっきりしている。同じリニア電源でも3端子レギュレーターを使ったものとは雲泥の差。
いままで使っている菊水の実験用電源と比べると、ややきついというか、ちょっと不自然な感じもするほどだが、やみつきになりそうでもある。
5V電源 整流ダイオード交換
整流ダイオードをキット付属品から日本インターのFCH20A15/FRH20A15のペアに変更。これもフルモールドなので、取り付けに気を使わなくていい。
きめ細やかさは増したものの、音が平板になったような気もする。オーディオ用にありがちな展開なので、しばし放置。
だがしかし、気候がよくなってきて、FETがかなり熱い。電位差をマニュアルに忠実に10Vぐらいとってしまったが、もう少し下げてみたい。
(2007/06/13>
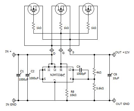
12V電源 簡単に作成
気楽に12Vも製作。センタータップ両波整流で、ダイオードはSBDのERC84−009を2個使用。トランスは5A。電解コンは10000uFx2ヶ。いずれも並品。5Vと同じように製作。そんなにアンペアが必要でないので、MOS-FETは2個。慣れたので気楽にできる。ヒートシンク替りに、同サイズのアルミ板使用。今度は2mm厚。なんだか頼りないが、大丈夫のようだ。基盤前で23Vもあるものの、0.3Aしか流れないのでほとんど熱くならない。
両Vともこれになって、音がかなり良くなった。ノイズレベルがだいぶ下がって微小レベルの再現性があがったような気がする。車のロードノイズ対策を考えるようになったほどで、カーステにはオーバースペック?(笑)。昨日車庫で聴いていて、CD-Rをやっていて良かったとしみじみ思った。
(2007/06/16)
5V電源 パワートランジスタ2N3055に
5V電源のパワー素子をパワートランジスタの2N3055*2(旧キット付属)に変更。これに伴い、ダーリントン初段の中電力トランジスタ(旧キット付属2SD1666)追加、723裏の抵抗廃止。マイカを挟むのが一般的だが、かつて3端子レギュレーターで酷くハイ上がりになって懲りているので、シリコンを塗っておしまい。
音がFETより鈍い。情報量も不足しているようだ。FETより厚く、ピラミッドバランスなので上手に音楽を聴かせるが、物足らない。確認のため、手持ちのもう一つのパワートランジスタ2SC5198を試すが、同様。
これがパワートランジスタの音なのかどうか、さらに確認するため、部品を取り寄せることにした。
(2007/06/29)
5V電源 パワートランジスタでいろいろ
もう少しパワートランジスタをやってみようということで、ダーリントン初段の中電力トランジスタを2SC2336に交換。中域が明快になったように思う。2N3055も初期モデル?のアルミボディ+金足品に交換。低域がさらに増して豪快さが出てきたかも。2SC5198も試す。2N3055より低域は少ないが高域が素直。
前より良くなったとはいうものの、やはり音の傾向は同じ。前回のパワートランジスタの印象を覆すには至らない。厚い音で雰囲気良く音楽を聴かせるが、こもりの裏返しのようにも思われるし、脚色が過ぎるようにも思われる。POWER MOS-FETの2SK2847はちょっとクールだが、音をありのまま克明に描写しているようにも思われる。
と、いうようなわけで、パワートランジスタはここらで打ち止め、FETをやってみようかと思います。
(2007/07/9)
5V電源 キット基板
いろいろいじって遊んでみようというコーナーです。生半可な知識の筆者ですから、これが正しいとは限りませんのでよ〜くご注意下さい。
段階的に行い、いづれも5時間以上エージング後、評価していますが、なにせ次々に行うので、何がなにやらわからなくなっているような・・(笑)。
- 電流制限回路撤去
実験用電源なので可変できるようになっているわけですが、VR1、R4、R7を撤去しました(安全のためにはあったほうが良いかも)。 723の3番ピンからのパターンも途中でカット。高域の延び(暴れ?)が無くなったような、音が厚くなったような・・。
- パスコン等交換
C3を日ケミの積層セラミック1.5uF、C5を同じく0.1uFに交換。ちょっと音が硬くなったかも。
C4をRIFA積層フィルム1000pFに交換。中高域がよくわかるようになったが、低域が出なくなったかも。
- 半導体交換
ツェナーダイオードを日立HZ9Lに、トランジスタを2SA872A/2SC1775Aに。音が厚くなり、中域が解像度UPしたかも。
- TR4のエミッタ-コレクタ、入れ替え
「ソーラー発電の実験と製作」を信用してやってみました。 基板のパターンカット+新配線追加。高域が素直になったような気もしますが、低域が不足です。中域の解像度が落ちたような気も しますが、暴れが少なくなったような気もします。本来、回路が正しいか否か、という問題なのですが、音質に馴染めなかった ので、元に戻しました(笑)。
- MOS-FETの発振防止用抵抗
ゲートにつける抵抗です。FETを並列動作させる場合の方法の一つみたいですね。ただ、この抵抗値、キットでは1kですが、 日刊工業新聞社「よくわかるパワーMOSFET/IGBT入門」には、5〜200、という記述があります。 それで、10と1kの音質を比較しました(これも本来は測定できるといいのでしょうが ^^;;)。 結果、音に大きな違いはありませんでしたが、低域のバランスが少し変わりました。1kはちょっとボンつきました。
- 差分検出のトランジスタを廃止
723のデータシートにいくつか参考回路が載っています。出力側から入るPIN4と相方のPIN5ですが、 (たぶん、僅かの変動にも敏感になるよう)キットではトランジスタで増幅しているようですが、参考回路にはありません。 TR4のエミッタ-コレクタを入れ替えても大したことなかったことから、そんなに大事にも見えません。 シンプル・イズ・ベスト、がモットー?の筆者としては、試すっきゃない、というわけです。
TR3、TR4、C5、ついでにD2、D3も撤去。跡を線の切れ端で繋ぎました。シンプル&ストレートな音がパワーアップして? 戻って来ました。電圧の精密なコントロールより、半導体撤去によるノイズ低減が効いているのでしょうか。
まずデータシートを熟読するのが基本だったかも(笑)。
- 外部基準電源廃止
もともと723には基準電源も内蔵されています。D1、TR1、C3、R1、R2、R3、を撤去しました。
電圧を2.3Vまでしか下げられなくなりましたが、用途的に問題ありません。
分解能がさらに向上しました。音が柔らかく感じます。
- 抵抗を交換
固定抵抗をすべて金皮1/2W並品(メーカー???)に交換。音が厚くなったかも。
半固定抵抗を、コパルのTM-7Pに交換。3回転タイプなので調整がしやすい。高域が綺麗になったのはいいが、 出過ぎるほど出ていた低域が出なくなり、豪快な感じから品の良い感じに・・。複雑な心境(笑)。
固定抵抗をすべてDALEのRN-60(金皮1/2W)に交換。くもりがとれ明快になったかも。
(2007/7/25)
- 半固定抵抗を固定抵抗に
前回、音が変わりすぎて気に食わなかったので、半固定抵抗はやめることにした。電圧も5V固定でいいわけだし。
723のデータシートに抵抗値の表がある。7Vを境に、基準値側で調整するか出力側で調整するか、の違いがある。 今回は5Vなので基準値側(つまり、現在のVR2の位置)で調整することにした。
データシートに従いR6は撤去。R5の2.2kはそのまま残す。金皮1/2W並品(メーカー???)を使用。
実測すると、計算値より0.08V低く出ていたので、調整して3kと7.5kの5.02Vで決着。
厚い音に戻った。が、ちょっと中域が膨らみすぎかも。全部固定にしたせいか、音の暴れがなくなってきたようだ。
(2007/7/31)
ちなみに、R8はパワートランジスタの場合は不要です。秋月のキットで、トランジスタとMOS-FETで、723回りではここだけが違います。
(2012/9/20)
12V電源キット基板に5V基板の成果導入
5V電源同様に、ほとんどの部品を外して、簡単な回路にした。データシートに従い、出力側で電圧調整。
実測すると、計算値より0.2V低く出ていたので、調整して4kと5.6kの12.03Vで決着。
データシートのR3をどうしようか迷ったが、外部素子用の回路にはなかったので、そのまま繋ぐだけにした。(2007/8/7)
まとめ
5V用
12V用
「精密級」に拘って電圧を精密にコントロールしたり、「実験室」に拘って0Vから可変にしたり、ということよりも、半導体を減らしてノイズを抑えたほうが良いようだ(安全のために電流制限はあった方が良いとは思う)。結果として、データシートそのままの回路になり、部品点数も非常に少なくなった。これなら作りやすいし、キットを買い求めるまでもない(笑)。
パワー素子として、パワートランジスタよりMOS-FETを選んだわけだが、まだ未練はある。FETの種類も全然試していない。また後々の楽しみにしておこう。
まだ気になるところはある。sense機能を使っていないが基板上の配線は残っているので、0Vラインが長く伸ばされたままになっているし、いろんな場合を考えて入出力差を10Vもとってあるが、もっと落とせるはずだ。が、次の展開もあるので、723はこのくらいにしておくことにした。(2007/8/21)
入力電圧を考える(2012/5/27)
キットの説明では、入力電圧は12V以上となっています。しかしながら、5Vが欲しい場合、その差は7Vもあり、ことに大電流が欲しい場合にとても非効率な気がします。723のデータシートでは動作電源電圧は12V以上ですが、入力電圧の最小は9.5Vとなっています。そこで、入力電圧とは別に、723を動作させるための専用電源を追加して、入力電圧が下げられないか、様子をみてみました。
準備
筆者は現在、10AのEIコアトランス出力を両波整流後、66,000uFのケミコンで平滑しています。FET3つを並列接続して、5Vで4A使っています。723の動作電源確保のため、パターンカットで12番ピン部を切り離し、12Vの電源アダプターを充てました(実測で17.0V 笑)。
出力電圧調整のため、3kと7.5kの固定抵抗を10kの可変抵抗に変更しました。
測定
トランスの入力端子と出力端子をやりくりして電圧を変えます。また、その各々について、51オームから0.8オームまで8つの抵抗を負荷として繋いで各々の電圧など測定したものをグラフ化しました。Vinが定電圧化前の電圧、Voが定電圧化後、Aが定電圧化後の電流、です。負荷となる抵抗が51オームの際に5.00Vに合せ、以後は調整せずにずれをみます。それがひととおり終わった後、可変抵抗で調整可能な最大電圧VoMaxも測定しました。
なお、電圧はテスターで測定しただけなので、リプルまではみていません。
トランス 入力側100V 出力側10V
まずは、現状です。6A出力で5Vを維持するのはぎりぎりのところみたいです。
本来、最大で7V出るはずなので、4Aもなんだかあやしいですね。
トランス 入力側110V 出力側10V
トランス側で少し電圧を下げました。あまり大きな出力は難しくなってきました。
トランス 入力側100V 出力側8V
さらに下げました。ちょっとひどいかな。
簡単な結論
入力電圧はこれ以上下げられないようです。5V出力でも12V入力は必要と考えたほうが良さそうです。4Aなら、逆に今よりもう少し上げておいたほうがいいかも知れません。入力電圧を変えてみる2(POWER MOS-FETを替えてみる)(2012/6/6)
いままで何の疑いもなく、秋月のキットに付属している2SK2847を使っていましたが、データシートのVDS-VGSでは、筆者が常用する4A時のVDSは5Vになっています。つまり、入力と出力で5Vの差は必須ということのようです。これでは入力電圧を下げられないのも道理なので、FETを調査して入手性の点でとりあえず2SK2173を買ってきました。これだと、10A時に0.15Vほどです。先と同様のテストをしてみました。
準備
2SK2847では3つのFETを並列使用でしたが、2SK2173は結構流せます。設置も簡単ですし、FETは1つとしました。そのままでは動作しなかったので、単独使用ですが寄生発振防止用の抵抗10オームをゲートに入れました。723IC用の電源は前回同様に12Vの電源アダプターを使用していますが、他から供給するのが嫌な場合、同じトランスから倍電圧整流で取り出せばいいかも知れません。
測定
前回同様、電圧はテスターで測定しただけなので、リプルまではみていません。トランス 入力側100V 出力側10V
トランス 入力側110V 出力側10V
トランス 入力側100V 出力側8V
トランス 入力側110V 出力側8V
簡単な結論2
最低で8V、できれば9V以上の入力電圧が要るようです。前回より低い入力電圧での動作が可能になりましたが、まだまだ低ドロップとは言えないようです。入力電圧が低くなるとリプルが問題になることがあるので、次はこのあたりを確認(できたら)しようと思ってます。
簡易オシロで波形観測
基盤への入力電圧と出力電圧を、サウンドデバイスを利用したオシロで観測してみました。観測環境
| PC | ASUS Eee PC 900HA ( WindowsXP SP3 ) |
| サウンドデバイス | Edirol UA-1EX |
| 測定ソフト | SoftOscillo2 CQ Edition (トランジスタ技術付録) |
観測1
上記の「入力電圧を変えてみる2」の3番目のグラフ「トランス 入力側100V 出力側8V」の各地点です。いちおう、縦軸は10mV/d、横軸は4ms/d、で、さらに波形を10倍表示しています。
なお、サウンドデバイスには直流を遮断するためにコンデンサーが入っているので、直流が測れません。観測できるのは交流成分のみとなるので、リプルは見えても、それが何Vなのかわかりません(振幅はわかりますが、信用していいものかどうか・・ ^^;;)。本来の目的には納得の仕様ですが、このような用途には問題ですね(笑)。
0.1A
入力(左) と 出力(右)
0.5A
1.0A
1.9A
2.8A
4.5A
6.0A
入力側のリプルはAが上がるにつれ大きくなりますが、出力側には出ていないようです。
観測2
「入力電圧を変えてみる2」の4番目のグラフ「トランス 入力側110V 出力側8V」です。0.1A
入力(左) と 出力(右)
0.5A
1.0A
1.9A
2.8A
4.5A
5Vから上がはつられてるのがよくわかります。
5.7A
リプルがほとんどもろに出力に出てしまっていますね (^^;;反転してる?
作成 2007/6/16 最終更新 2012/9/20